Return to site
Return to site

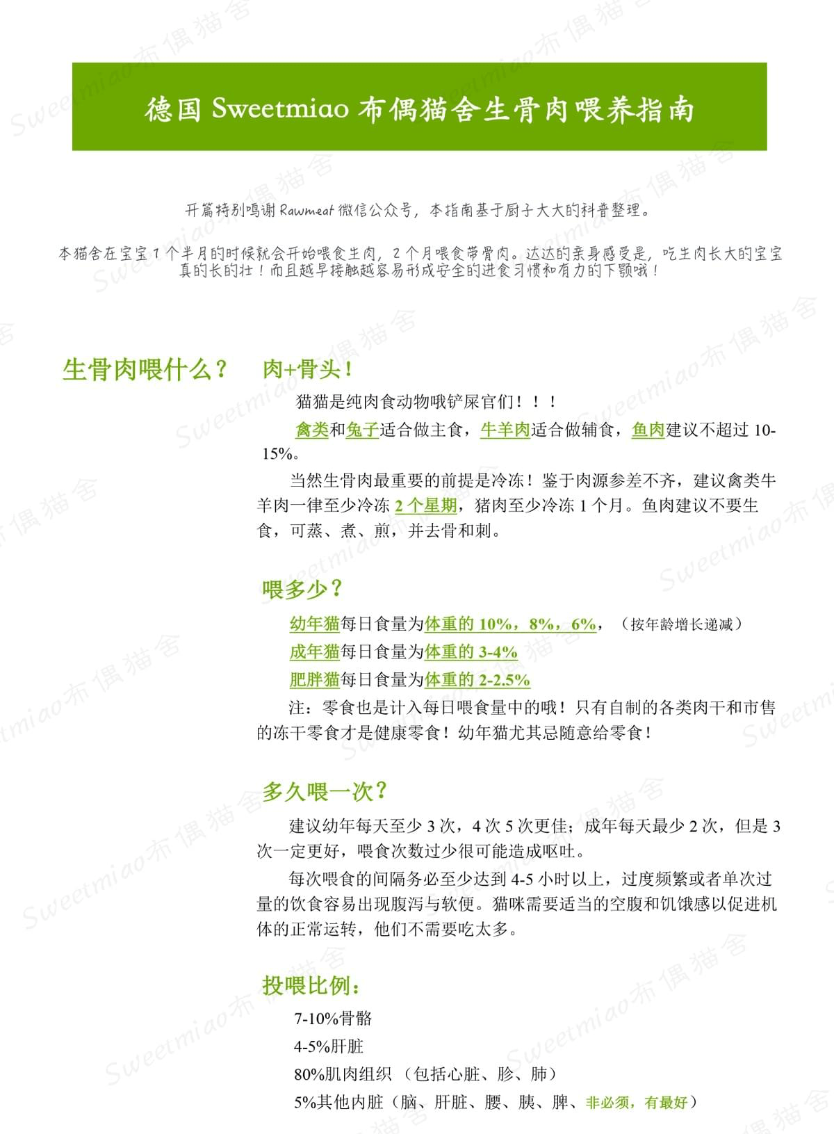
SweetMiao布偶猫舍生骨肉喂食指南

· 吃什么系列!
Section image
Section image
Section image
Section image
Section image
Section image
Section image
Section image

另外附上nuko酱和mochi妈整理的猫的营养补充剂&必备药品列表

Section image
Section image
Previous
Next
SweetMiao布偶猫舍猫咪预定调查问卷
 Return to site
Profile picture
Cancel
Cookie Use
We use cookies to improve browsing experience, security, and data collection. By accepting, you agree to the use of cookies for advertising and analytics. You can change your cookie settings at any time. Learn More
Accept all
Settings
Decline All
Cookie Settings
Necessary Cookies
These cookies enable core functionality such as security, network management, and accessibility. These cookies can’t be switched off.
Analytics Cookies
These cookies help us better understand how visitors interact with our website and help us discover errors.
Preferences Cookies
These cookies allow the website to remember choices you've made to provide enhanced functionality and personalization.
Save